Rio Nuevo weighs spending amid sales tax decline
Facing a sharp drop in retail sales-tax revenue, the Rio Nuevo board approved funding for a wellness studio while reviewing major development projects and a proposed bagel shop expansion.
Facing a sharp decline in retail sales-tax revenue, the Rio Nuevo board on Jan. 27 balanced fiscal caution with continued investment, approving funding for a new wellness studio while reviewing major development projects and a proposed bagel shop expansion.
Revenue from retail is about one-third of what it was last year, a decline that may reflect increased online shopping. Because Rio Nuevo receives sales tax revenue only from in-person purchases, board members are concerned the drop could be permanent.
Based on an analysis of the first five months of Rio Nuevo’s fiscal year, which show a negative revenue trend, CFO Dan Myers predicts profits will decline by about $250,000 per month.
“I don’t think we can prudently expect this to fix itself and ignore it,” Myers said.
Rio Nuevo has about $9.2 million in cash available to fund projects over the next year, but with $8 million already allocated to prior commitments, only about $1.2 million remains for new projects.
“Moving forward, we need to be very thoughtful about what future large demands we place on the district so that we absolutely ensure that we do not run out of cash at any given time,” said Rio Nuevo Treasurer Chris Sheafe.
The board discussed potentially hiring an executive director to help address the district’s fiscal challenges. The position would provide consistent oversight of the organization’s business model and allow it to be more proactive, bringing forward potential deals rather than waiting for opportunities to arise.

Board members said seniority and experience would weigh heavily in the hiring decision and shape the salary range, noting that any appointment would require a unanimous vote. No action was taken on the proposal.
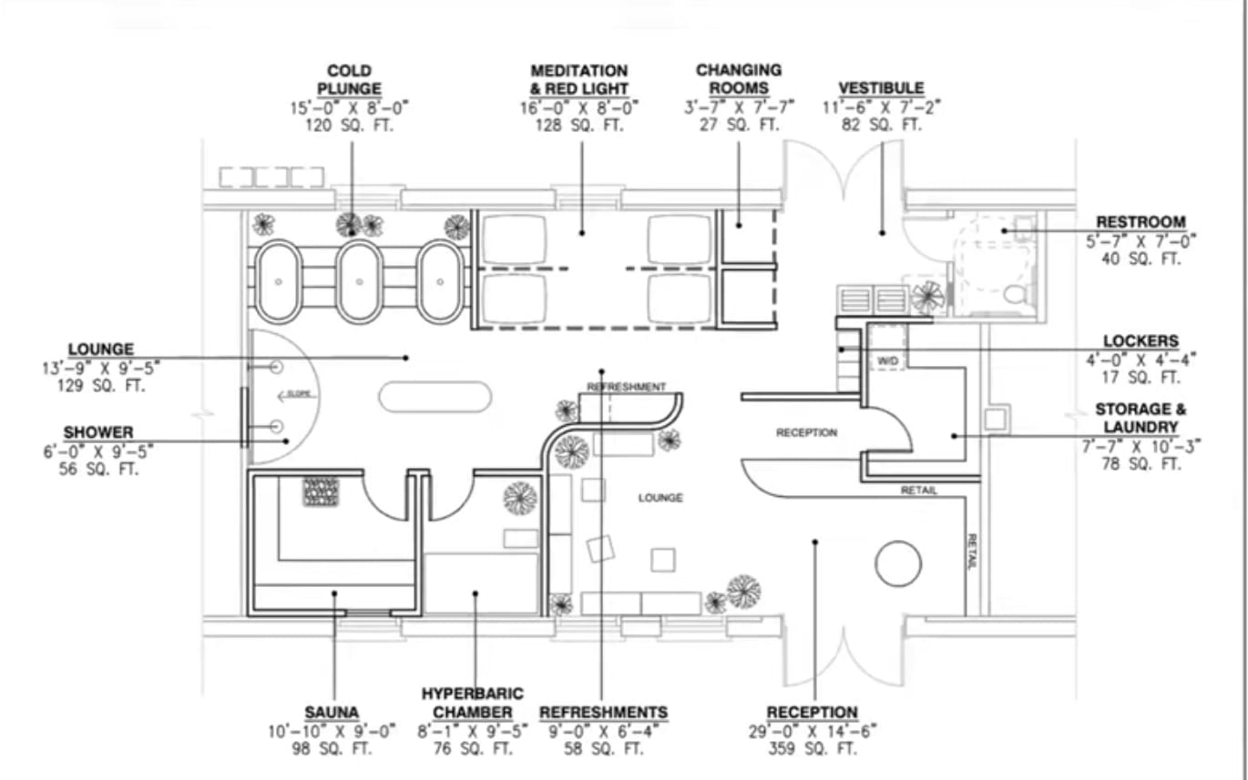
During the board’s Jan. 13 meeting, Jacqueleen Larson pitched her wellness studio, rooted in the beauty of the Sonoran Desert, and asked the board for $200,000 to help fund construction of El Ritual.
This time around, Larson asked for $250,000, noting miscalculations in construction costs. With a focus on contrast therapy, sound, breathwork and meditation, Larson said the new business would attract a new crowd downtown.
The board previously shared concerns about sales-tax revenue due to El Ritual’s service-based model, but Larson said less than 80% of her revenue will come from membership access, a point that helped address those concerns.
The board unanimously agreed to fund Larson’s proposal, approving $200,000 while citing budget constraints. Members said the remaining funding should be secured through a rebate.
The board also discussed Obie Companies’ plans for a mixed-use retail and hotel project at 75 E. Broadway Blvd. The Pima County Board of Supervisors approved the plans, and the developer is seeking financial assistance from Rio Nuevo.
The Tucson Inn and Marketplace, which will include a hotel with ground-floor retail and an event alley, has been in development for nearly two years. Obie is hoping to break ground in 2028.

Rio Nuevo Chairman Fletcher McCusker said he would like draft documents — including a Government Property Lease Excise Tax document and an Economic Benefit Agreement — prepared for the board’s next meeting.
Board members said the project may require an economic impact study, depending on the proportion of retail to residential space. To move forward, the study would have to show that the public would benefit more than the developer. The study could cause a 30-day delay, further pushing back Obie’s timeline.
The board also heard a proposal from Bubbe’s Fine Bagels, a popular local café whose founders previously operated the Tucson pizza restaurant Pizza Luna.
The popular oven-baked bagel provider has a lease to open a larger store in the Sunshine Mile complex with Bisbee Breakfast Club and the new Stack’s Book Club. This would be Tucson’s third Bubbe’s, alongside locations at 1101 N. Wilmot Road and 1745 E. River Road.
“We actually weren’t actively looking for a space when we were contacted about this one, which always feels cosmetic and serendipitous,” said Felix Ripple, the spokesperson for the new project.
Bubbe’s is requesting $112,500 from Rio Nuevo to help fund tenant improvements.
With construction documents completed and permitting and agency coordination underway, the project is ready to move forward upon funding approval from the board. However, no decision was made during the meeting.
Ahva Ghazanfari is a University of Arizona student and Tucson Spotlight intern. Contact her at ahvanghazanfari@arizona.edu.
Tucson Spotlight is a community-based newsroom that provides paid opportunities for students and rising journalists in Southern Arizona. Please consider supporting our work with a tax-deductible donation.